beat365中国唯一官网
首页
beat365中国唯一官网
beat365中国唯一官网
坚持“以美载德、以美启智、以美健体”的办学宗旨。自1979年创办美术特色班以来,学校始终站在全国艺术教育前沿,全面培养学生的艺术素养和创新能力。在“办学有特色、教学有特点、学生有特长”方面苦练内功,形成了“精业·怡美”的独特校园文化。
新闻动态
校务公开
工作安排
学校简介
领导班子
依法治校
学校荣誉
校园环境
党建园地
党建园地
坚持以习近平新时代中国特色社会主义思想为指导,全面贯彻党的二十大精神,深入落实新时代党的建设总要求,创新党建形式,凝聚发展力量,提升党组织创造力、凝聚力和战斗力,引导党员坚定理想信念,增强党性观念,提高政治素质,不断争先创优,勇担新使命,激发新动能,以高质量党建引领学校高质量发展。
党建工作
民主党派
工会活动
团旗飘飘
文明创建
退教风采
德育视界
德育视界
“立德为先,修身为本”为宗旨,落实立德树人任务,培养全面发展的建设者和接班人。解放思想,坚持“三全育人”理念,推动德育改革、创新与发展。以行为规范养成为重点,建设专业化班主任团队,提高德育工作的针对性、实效性,促进学生主动、健康发展。
精彩活动
家长学校
心灵乐园
学子情怀
教学动态
教学动态
提供详尽的教学资讯、周密的课程安排以及及时的考试信息,全方位地支持并指导学生们的学业进程;精益求精,挑战卓越,致力于提升教学质量,营造优越的学习环境;珍视学生成长,倾注心血培育创新实践人才。
教学管理
教学研讨
学科园地
学生社团
实验管理
综合评价
教师发展
教师发展
以服务教师成长为宗旨,通过提供多元化、定制化的培训资源与服务,努力营造积极向上、互助共进的教师发展环境,促进教师队伍整体素质提升,助力构建学习型、研究型、创新型的高素质教师团队。
教师风采
学术沙龙
课题研究
教育研究
学习天地
教师培养
艺教风采
艺教风采
以“大美育、全育人”理念为引领,积极探索学校艺术课程,着力提升学生的审美感知、艺术表现、创意实践和文化理解等核心素养。精心设计与实施的美育课程,巧妙地将审美情趣与道德情感融为一体。借助多样化的课程和丰富多彩的活动,从细微处培养学生的“知”“情”“意”“行”。
师资团队
艺术教育
师生作品
课程基地
艺教风采
后勤服务
后勤服务
全心全意为师生提供优质、高效的服务,确保学校各项事务的有序推进;致力于营造舒适、安全、和谐的校园环境,为师生提供便利的生活与学习条件;注重细节,通过不懈努力,力求为师生提供更加优质、高效的服务。
服务公示
招标信息
平安学校
站内搜索
beat365中国唯一官网
新闻动态
校务公开
工作安排
学校简介
领导班子
依法治校
学校荣誉
校园环境
您现在的位置:
首页
-
beat365中国唯一官网
-
校务公开
-
正文
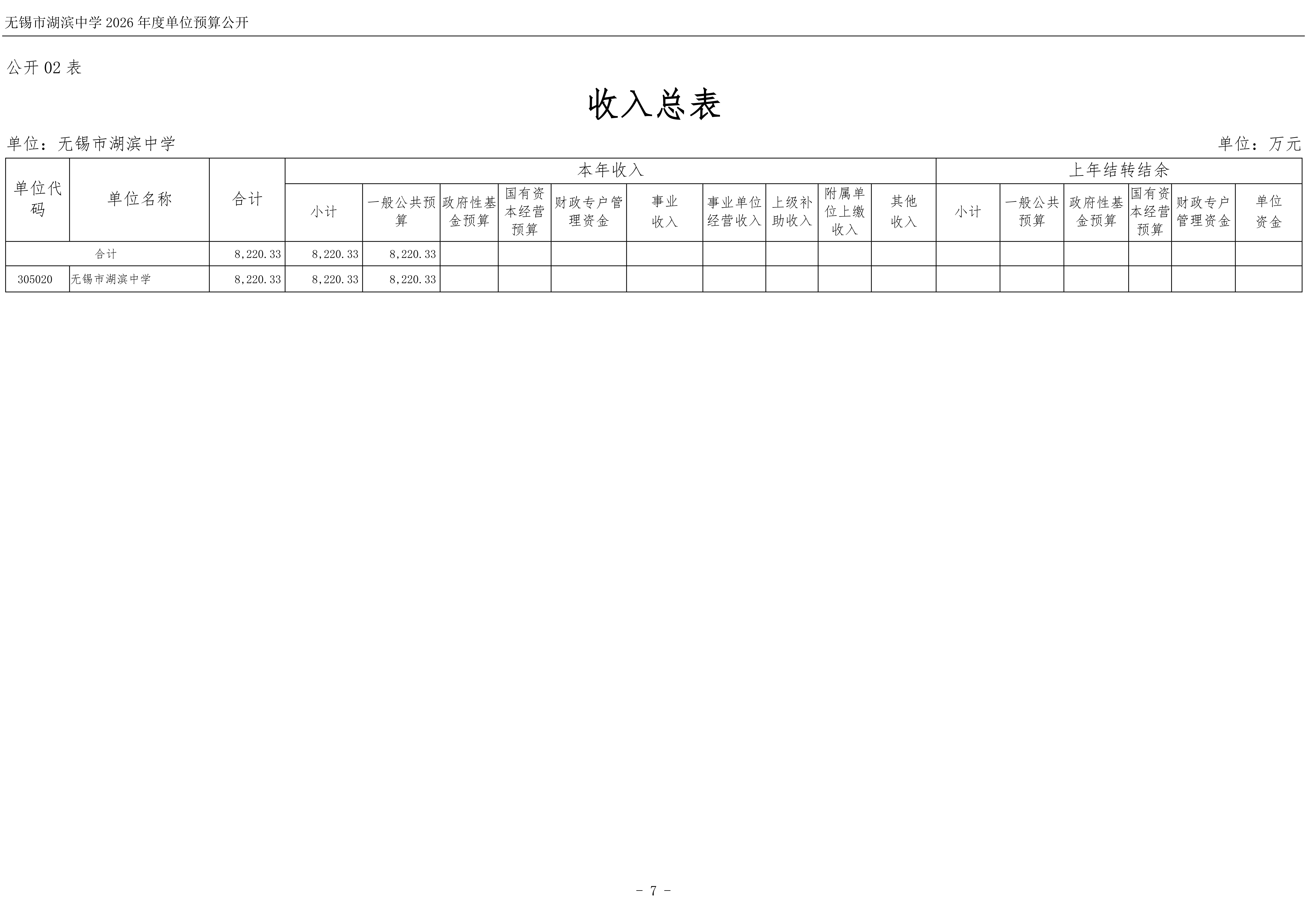
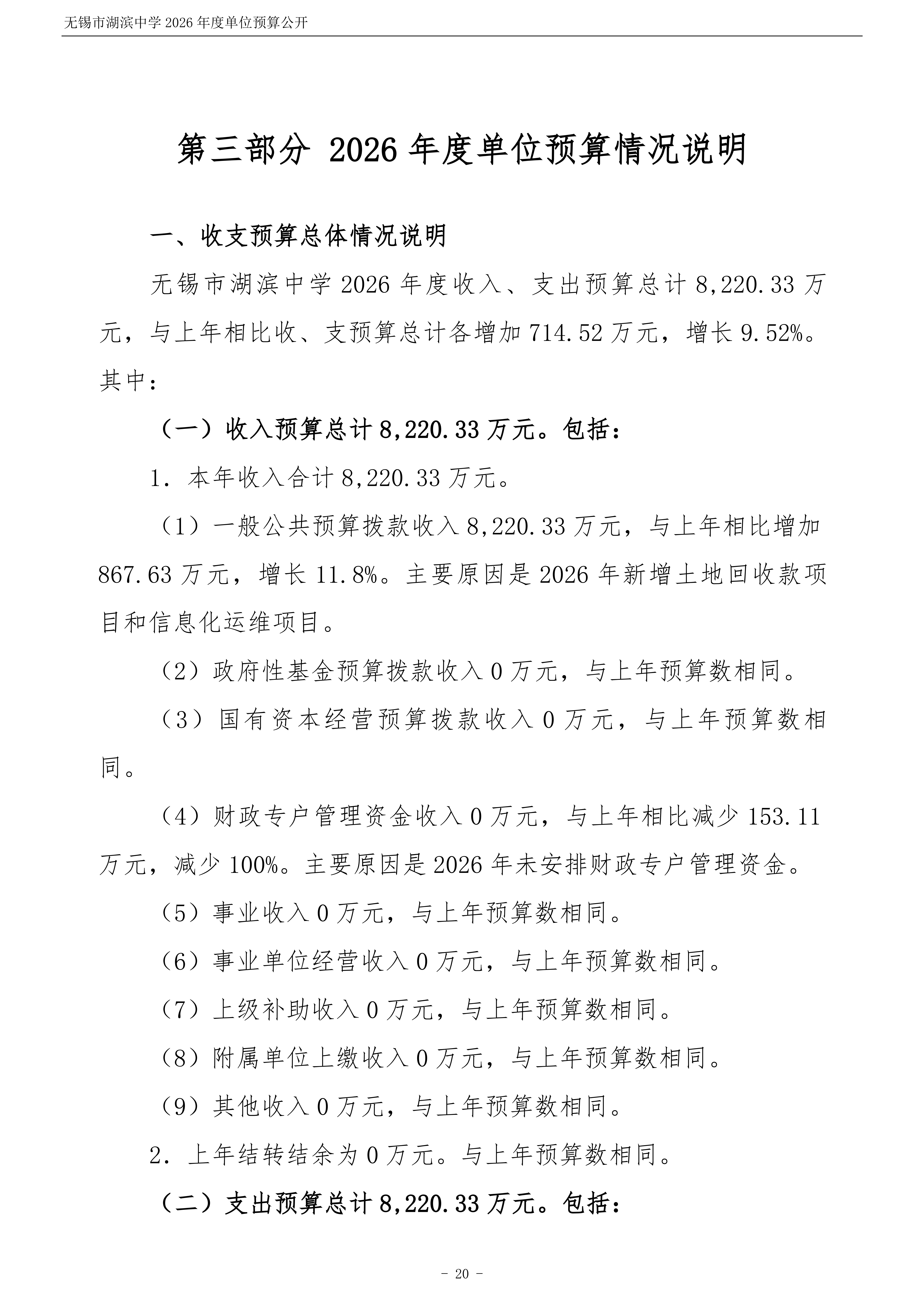
2026 年度beat365中国唯一官网单位预算公开
2026-03-02 17:41 点击 次
打印本页
关闭本页